监测接收机/监测测向系统 指标验证测试系统解决方案
发布时间: 2026-02-02 14:18:59 浏览数:
方案背景
基于开阔场的监测测向系统指标测试验证系统功能框图 监测接收机指标自动测试系统框图

>>测量主要设备实现各测试项目的测试,主要包括如下:
监测接收机指标测试验证软件截图 电磁环境监测截图

订购信息
硬件配置

软件配置

备注:系统详细的选件和配置请联系我们400-666-9190
随着GB/T34089-2017《VHF/UHF无线电监测测向系统开场测试参数和测试方法》和GB/T32401-2015《VHF/UHF频段无线电监测接收机技术要求及测试方法》的发布,标志着针对无线电监测测向系统和监测接收机等监测设施的测试验证工作正式进入监管行列,告别过去只有按设备供应商出厂技术指标进行验收而无国家统一标准参考的窘境。
为保证此类测试验证工作顺利高效的开展,本公司在基于是德科技先进测量仪表的基础上,推出了无线电监测设施指标验证测试系统。该系统包括两大部分:无线电监测、测向系统开场测试验证系统和无线电监测接收机指标验证测试系统,该系统具有良好的可扩展性,完全能够满足市场和用户对无线电监测设施进行快速、精确、可靠测试
的要求。
该系统同时适用于其它特殊场景下的监测设施指标测试验证。
同时系统还具备常规示波器测量、常规信号产生、常规频谱仪,可作业标准便携式仪表使用,如雷达脉冲时域信号测量、单音/脉冲信号产生、频谱测量、噪声系数测量等。
>>系统概述
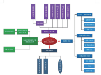
本系统严格按照国家相关标准以及ITU-R.SM频谱管理建议的测试程序执行,基于是德科技测量仪表射频/微波矢量信号源、信号分析仪、音频分析仪等,配合天线、转台、射频信号切换和调理单元以及外围高品质测试附件搭建而成,通过GPIB、LAN、USB等通用控制接口实现系统仪表的自动化控制,实现了监测测向系统开场测试、电磁环境监控、接收机射频指标的自动化测试。同时,由于系统软件基于公司已有成熟平台开发,该系统还能完成测试数据的收集以及后续的分析处理、测试报告的生成等日常性繁复任务,符合自动化、智能化、信息化的测试系统发展趋势。
同时系统还具备常规示波器测量、常规信号产生、常规频谱仪,可作业标准便携式仪表使用,如雷达脉冲时域信号测量、单音/脉冲信号产生、频谱测量、噪声系数测量等。
基于开阔场的监测测向系统指标测试验证系统功能框图 监测接收机指标自动测试系统框图

>>测量主要设备实现各测试项目的测试,主要包括如下:
a.模拟/矢量信号源:产生测试及校准所需的各种单音、模拟/数字调制信号;
b.信号/频谱分析仪:准确的完成功率、频率、场强、频谱扫描等测量任务;
b.信号/频谱分析仪:准确的完成功率、频率、场强、频谱扫描等测量任务;
c.音频分析仪:用于接收机灵敏度测量;
d.控制箱单元:用于射频信号调理和切换;
e.天线单元:用于开场测试发射系统以及场强测试和电磁环境监测;
系统功能
系统特点
>>系统方案内容
系统功能
a.系统覆盖30MHz-8GHz频段的监测设施指标测试验证功能;
b.完成国家标准GB/T34089-2017和GB/T32401-2015规定的全部测试项目;
c.系统支持RMTP监测联网协议、SCPI、第三方COM组件的控制要求;
d.系统支持模拟和数字音频的指标测试;
e.具备历史数据多维度统计分析功能;
f.电磁环境监控及自动生成测试频率列表功能;
g.多要素气象环境监控功能;
h.天线方向图、增益等测试;
i.空间谱测量;
h.天线方向图、增益等测试;
i.空间谱测量;
j.系统自校准功能;
k.支持符合原子化服务标准的被测件的自动测量。
系统特点
a.覆盖国家标准的监测接收机射频全指标自动测试,填补了业界空白;
b.完善的仪表驱动库,支持Keysight多款主流信号源、频谱分析仪;
b.完善的仪表驱动库,支持Keysight多款主流信号源、频谱分析仪;
c.支持RMTP/SCPI/半自动等多种接收机控制方式;
d.丰富的用户可配置参数,良好的易用性;
e.成熟稳定的软件平台,支持用户自定义测试流程;
f.强大的数据分析及界面显示功能,无论是研发、维护过程中定位问题还是生产时进行质量分析,都一目了然;
g.自动生成测试报告,便于信息及时、高效传递;
h.松耦合的驱动库设计方式,便于扩展添加新的被测设备和测试仪表;
i.原子化服务被测件自动测量支持;t开放式系统自校准以及校准数据设置功能;
j.开放式系统自校准以及校准数据设置功能。
监测接收机指标测试验证软件截图 电磁环境监测截图

订购信息
硬件配置

软件配置

备注:系统详细的选件和配置请联系我们400-666-9190








